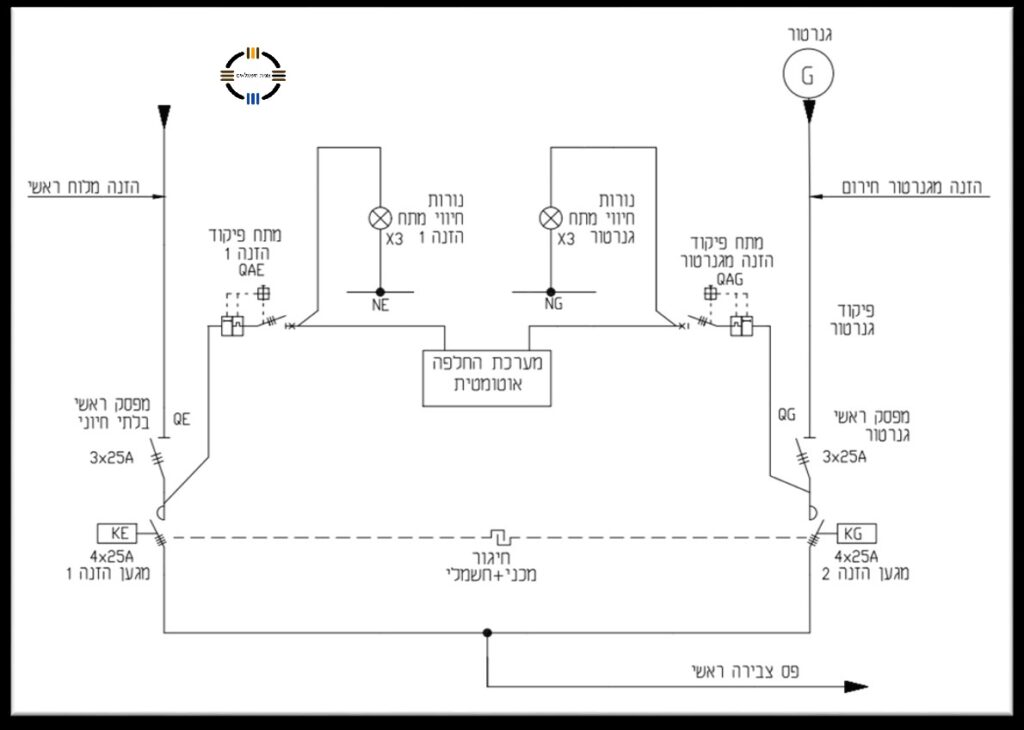
מצורפת תוכנית חשמל של לוח הכולל הזנה משני מקורות אספקה ומערכת החלפה מה הטענה הנכונה בהתייחס למתח הפיקוד של בקר מערכת ההחלפה?

תשובה 1
במקרה זה חובה לחבר את מתח הפיקוד לפני המפסקים הראשיים
הסיבה:
כאשר יש קצר המפסק קופץ- לא נרצה להפעיל גנרטור על קצר.
לכן מחברים את הזינה לפיקוד לפני המפסק לוודא שאין מתח לחחי כדי להפעיל את הגנרטור, החיגור המכאני מונע כניסת חחי בזמן עבודת גנרטור.